Laboratory
Elucidating Neuron-inflammation: Cytoplasmic dsRNA as a Damage Associated Molecular Pattern in Neurodegenerative Disease
Laboratory
Elucidating Neuron-inflammation: Cytoplasmic dsRNA as a Damage Associated Molecular Pattern in Neurodegenerative Disease
The Albers lab described the spatial coincidence of cytoplasmic dsRNA with TDP-43 inclusions in brains with ALS and FTD pathologies, as well as Alzheimer's disease pathologies. We are isolating, sequencing, and mapping cytoplasmic dsRNA isolated from AD and FTD/ALS brains and characterizing neuroinflammation, cdsRNA, TDP-43 inclusions in iPSC-derived human cortical neurons and mouse models of TDP-43 pathology.
Laboratory
Drug Repurposing in Alzheimer's disease through Systems Pharmacology Approaches (DRIAD-SP)
Laboratory
Drug Repurposing in Alzheimer's disease through Systems Pharmacology Approaches (DRIAD-SP)
In this project we seek to identify novel drug repurposing candidates by refining our machine learning predictor of Alzheimer's disease progression based on human brain gene expression, proteomic and metabolomic profiles, by conducting systems pharmacological analyses of FDA approved drugs.
Laboratory
Neuroinflammatory Mechanisms in Long COVID: Mouse Models of Neurodegenerative Diseases and Long COVID
Laboratory
Neuroinflammatory Mechanisms in Long COVID: Mouse Models of Neurodegenerative Diseases and Long COVID
In this project, we seek to elucidate mechanisms of DAMP-mediated neuroinflammation and propagated neuronal death in mouse models where DAMPS are generated in specific cell types, such as olfactory neurons. Multi-disciplinary techniques, from molecular biology to behavioral studies are employed to fully characterize these animal models.
Laboratory
Drug Development: Brain-Penetrant Kinase Inhibitors Targeting Alzheimer's and Related Dementias and ALS
Laboratory
Drug Development: Brain-Penetrant Kinase Inhibitors Targeting Alzheimer's and Related Dementias and ALS
The major goal of this project to identify and validate drug-like molecules that bind selectively to a novel kinase that rescues neuronal death. We test validated kinase inhibitors to rescue cdsRNA-mediated neural cell death. We also validate candidate off target effects by generating CRISPR- Cas9 knockouts in human neural cells.
Computational
Causal Inference Approaches to Emulating Clinical Trials in the EHR (DRIAD-EHR)
Computational
Causal Inference Approaches to Emulating Clinical Trials in the EHR (DRIAD-EHR)
In this project, we continue to build and refine a pipeline to evaluate nominated drugs in the electronic medical records from the US and the UK to slow progression towards a diagnosis of Alzheimer's disease or dementia or to slow disease progression from initial diagnosis to moderate stage dementia. We incorporate principles of federated learning to partner EHRs to preserve privacy while incorporating the power and diversity of EHR data sets from across the US and globally.
Computational
Investigating Primary Care Indications to Improve the Quality of Electronic Health Record Data in Target Trial Emulation for Dementia
In this new preprint, accepted as a conference paper at CHIL 2025, we investigate the hypothesis that healthcare encounters with a primary care provider (PCP) may yield more accurate EHR data. By contrasting the data of patients with vs. without a PCP in our health network, we demonstrate that patients with an internal PCP have improved EHR data quality, including fewer missing mortality and demographic records, as well as age-specific dementia diagnosis rates better aligned with those published in the literature.
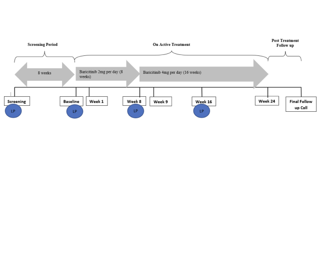
Clinical
NADALS Basket Trial
Clinical
NADALS Basket Trial
In this Phase IIB, proof-of-concept clinical trial, we seek to ascertain
whether baricitinib 2 mg per day and 4 mg per day reaches therapeutic levels in the CSF and whether it
suppresses established inflammatory biomarkers and neuronal death biomarkers in the CSF and plasma. All
participants recruited into this trial will have evidence of abnormal type I interferon signaling in
their CSF at baseline.
We analyze the relationship between changes in inflammatory and neurodegenerative biomarkers in the
CSF
of the 10 enrolled patients for each disease. We also seek to identify candidate biomarkers for response
to baricitinib through analyzing unbiased proteomics data from the CSF and immune cell profiling of
peripheral white blood cells patients before and after treatment of baricitinib.
Clinical
Longitudinal At Home Smell Testing to Detect Infection by SARS-CoV-2
Clinical
Longitudinal At Home Smell Testing to Detect Infection by SARS-CoV-2
We have generated and deployed an app with 6 different odor delivery cards and to test this longitudinal smell test in hospital and university settings with a focus on Long COVID.
Clinical
Digital Accessible Remote Olfactory Mediated Health Assessments for Preclinical AD and Other Neurodegenerative Diseases
Clinical
Digital Accessible Remote Olfactory Mediated Health Assessments for Preclinical AD and Other Neurodegenerative Diseases
We have generated and deployed the AROMHA Brain Health Smell Battery for at home use and to validate it in a community setting in patients with aging, subjective cognitive decline, mild cognitive impairment, Alzheimer's disease, Lewy Body Dementia, Traumatic Brain Injury, Chronic Traumatic Encephalopathy, and Parkinson's disease. It is hypothesized that olfactory performance on the AROMHA Brain Health Smell Battery will predict structural brain health measured by high-resolution magnetic resonance imaging (MRI)
Website Designed By
Alyssa DeFilippis
& Developed by
Megan Tormey